PUPR SKK Permit: Easy Guide

B.Osunstate 85 views
PUPR SKK Permit: Easy Guide

PUPR SKK Permit: Easy Guide

Alright, guys, let’s dive into something that might sound a bit intimidating but is super important if you’re working in the construction or infrastructure game: PUPR SKK permits . PUPR stands for Kementerian Pekerjaan Umum dan Perumahan Rakyat , which is basically the Ministry of Public Works and Housing in Indonesia. SKK, on the other hand, refers to Sertifikat Kompetensi Kerja , or a Construction Competency Certificate. So, when we talk about a PUPR SKK permit, we’re essentially talking about getting the green light from the government to ensure that you or your team are qualified to handle specific construction projects. Think of it as your official badge of honor, proving you know your stuff and can get the job done right!

Why Do You Need a PUPR SKK Permit?

So, why exactly do you need this permit? Well, it’s not just about showing off your qualifications. It’s a crucial requirement for anyone involved in construction activities in Indonesia. The government wants to ensure that all construction projects are handled by competent and certified professionals. This helps maintain the quality, safety, and sustainability of infrastructure development across the country. Without a valid PUPR SKK permit, you might face some serious consequences, including fines, project delays, or even getting your project shut down. Nobody wants that, right? The PUPR SKK permit ensures accountability and professionalism within the construction sector. It helps to weed out unqualified individuals or companies that might cut corners or compromise safety standards. By having this permit, you’re showing that you’re committed to upholding the highest standards of quality and safety in your work. Moreover, obtaining a PUPR SKK permit can also open doors to more significant and prestigious projects. Many government and private sector clients require their contractors to have this certification as a prerequisite for bidding on projects. This means that having a PUPR SKK permit can give you a competitive edge and increase your chances of winning lucrative contracts. Additionally, the PUPR SKK permit contributes to the overall development of the construction industry in Indonesia. By promoting competency and professionalism, it helps to raise the bar for everyone involved in the sector. This can lead to better quality infrastructure, safer working conditions, and a more sustainable built environment. In essence, the PUPR SKK permit is not just a piece of paper; it’s a symbol of your commitment to excellence and your contribution to the growth and development of Indonesia’s infrastructure. So, if you’re serious about your career in construction, getting this permit is a must.

Who Needs a PUPR SKK Permit?

Now, who exactly needs this permit? The answer is pretty broad: anyone involved in construction activities, from architects and engineers to project managers and supervisors. Basically, if you’re playing a key role in designing, planning, or executing construction projects, you’ll likely need to get yourself a PUPR SKK permit . This requirement applies to both individuals and companies. If you’re running a construction company, you’ll need to ensure that your key personnel have the necessary permits to operate legally. Different roles and responsibilities within a construction project may require different levels of certification. For example, a senior engineer might need a higher-level SKK than a junior site supervisor. It’s essential to assess your role and responsibilities carefully to determine the appropriate type and level of SKK that you need. Furthermore, the type of construction project you’re involved in can also affect the SKK requirements. For example, projects involving high-rise buildings or complex infrastructure might require more specialized certifications. The PUPR SKK permit also plays a vital role in ensuring compliance with regulations and standards. The government has specific requirements for construction projects, and having certified professionals helps to ensure that these requirements are met. This can help to prevent costly mistakes, delays, and legal issues down the road. In addition to technical skills and knowledge, the PUPR SKK permit also emphasizes ethical conduct and professionalism. Certified professionals are expected to adhere to a code of ethics and maintain the highest standards of integrity in their work. This helps to build trust and confidence in the construction industry and promotes a culture of accountability.

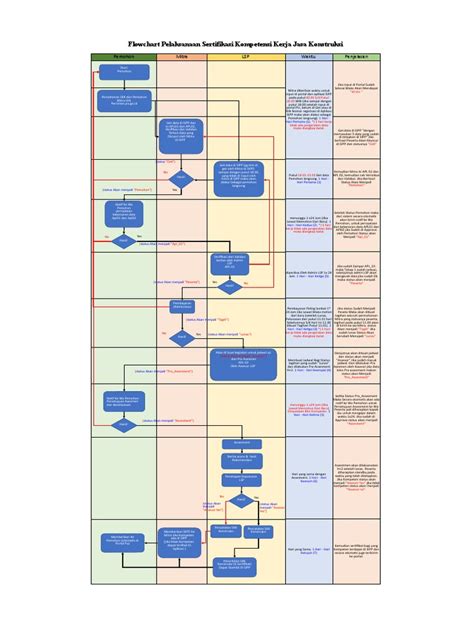
How to Obtain a PUPR SKK Permit: A Step-by-Step Guide

Okay, so you know you need a PUPR SKK permit , but how do you actually get one? Don’t worry; it’s not as complicated as it might seem. Here’s a step-by-step guide to help you through the process:

  1. Determine the Right SKK Level: First, you need to figure out what level of SKK you need. This depends on your qualifications, experience, and the type of work you’ll be doing. Generally, there are different levels of SKK , ranging from junior to expert. The higher the level, the more experience and expertise you’ll need to demonstrate. Take some time to evaluate your skills and experience and consult with your colleagues or industry associations to determine the appropriate SKK level for you.
  2. Prepare the Necessary Documents: Next, you’ll need to gather all the required documents. This typically includes your ID card, educational certificates, work experience letters, and any other relevant certifications. Make sure that all your documents are up-to-date and accurate. Any discrepancies or missing information could delay the application process. It’s always a good idea to make copies of all your documents for your records.
  3. Attend a Competency Assessment: Once you have all your documents in order, you’ll need to attend a competency assessment. This assessment is designed to evaluate your skills and knowledge in your specific field of expertise. The assessment may involve written tests, practical demonstrations, or interviews with industry experts. Be prepared to demonstrate your understanding of relevant regulations, codes, and best practices. The competency assessment is a critical step in the PUPR SKK permit process. It helps to ensure that only qualified individuals are certified to work on construction projects. Take the assessment seriously and do your best to showcase your skills and knowledge.
  4. Submit Your Application: After you’ve passed the competency assessment, you can submit your application for the PUPR SKK permit . You’ll typically need to submit your application online through the PUPR’s official website or through an authorized certification body. Make sure to follow the instructions carefully and provide all the required information. Double-check your application before submitting it to ensure that there are no errors or omissions. Once you’ve submitted your application, you’ll receive a confirmation and a tracking number. You can use this tracking number to monitor the status of your application.
  5. Wait for Approval: Now comes the waiting game. The processing time for PUPR SKK permit applications can vary, so be patient. You can check the status of your application online or contact the PUPR or the certification body for updates. If your application is approved, you’ll receive your PUPR SKK permit , which is valid for a specific period. Make sure to keep your permit in a safe place and renew it before it expires. If your application is rejected, you’ll receive a notification explaining the reasons for the rejection. You can address the issues and reapply for the permit.

Key Considerations and Tips

Before you jump into the application process, here are some key things to keep in mind:

  • Stay Updated: The regulations and requirements for PUPR SKK permits can change from time to time. Make sure you’re always up-to-date on the latest rules and guidelines.
  • Choose a Reputable Certification Body: There are many certification bodies out there, so do your research and choose one that’s reputable and accredited by the PUPR.
  • Prepare Thoroughly for the Assessment: Don’t underestimate the competency assessment. Study the relevant materials, practice your skills, and get feedback from experienced professionals.
  • Network and Seek Guidance: Connect with other professionals in your field and seek guidance from those who have already obtained their PUPR SKK permits . They can offer valuable insights and tips.

Staying Compliant: Renewals and Updates

Okay, so you’ve got your PUPR SKK permit – congratulations! But remember, it’s not a one-and-done deal. These permits have an expiration date, so you’ll need to renew them periodically to stay compliant. The renewal process is usually simpler than the initial application, but you’ll still need to provide updated documents and demonstrate that you’ve maintained your competency. In addition to renewals, it’s also important to keep your PUPR SKK permit updated if there are any changes to your qualifications or job responsibilities. For example, if you get promoted to a higher-level position or take on new responsibilities, you may need to upgrade your SKK to reflect your current role. Staying compliant with the PUPR SKK permit requirements is crucial for maintaining your professional standing and avoiding penalties. Make sure to keep track of your permit’s expiration date and any updates to the regulations. Set reminders and plan ahead to ensure that you don’t miss any deadlines or requirements. By staying proactive and informed, you can avoid any potential issues and maintain your PUPR SKK permit in good standing.

Common Mistakes to Avoid

Navigating the PUPR SKK permit process can be tricky, and it’s easy to make mistakes along the way. Here are some common pitfalls to avoid:

  • Submitting Incomplete or Inaccurate Documents: This is one of the most common reasons for application delays or rejections. Double-check all your documents to ensure that they’re complete, accurate, and up-to-date.
  • Choosing the Wrong SKK Level: Applying for the wrong SKK level can waste your time and money. Take the time to assess your qualifications and responsibilities carefully to determine the appropriate level for you.
  • Failing to Prepare for the Competency Assessment: The competency assessment is a critical step in the PUPR SKK permit process. Don’t underestimate it. Study the relevant materials, practice your skills, and get feedback from experienced professionals.
  • Ignoring Updates to Regulations: The regulations and requirements for PUPR SKK permits can change from time to time. Stay informed about the latest rules and guidelines to avoid non-compliance.
  • Waiting Until the Last Minute to Renew: Don’t wait until your PUPR SKK permit is about to expire before starting the renewal process. Plan ahead and start the renewal process well in advance to avoid any potential disruptions.

Final Thoughts

Getting a PUPR SKK permit might seem like a hassle, but it’s a necessary step for anyone serious about working in the construction industry in Indonesia. By following this guide and avoiding common mistakes, you can navigate the process smoothly and get your permit in no time. Good luck, and happy building!