Pierer Mobility AG: Everything You Need To Know

B.Osunstate 16 views
Pierer Mobility AG: Everything You Need To Know

Pierer Mobility AG: Everything You Need to Know

Hey guys! Ever heard of Pierer Mobility AG ? If you're into motorcycles, especially the orange kind, then you definitely have! This company is a massive player in the two-wheeler world, and today, we're diving deep into what makes them tick. Think of this as your ultimate guide, your go-to resource, packed with all the juicy details you'd want to know. We're going to cover their history, their brands, their impact on the industry, and why they're such a big deal. So, grab your favorite beverage, get comfy, and let's explore the fascinating universe of Pierer Mobility AG!

Table of Contents

    The Genesis and Growth of Pierer Mobility AG

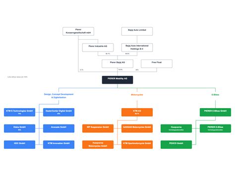
    Let's start at the beginning, shall we? The story of Pierer Mobility AG isn't just about bikes; it's a tale of strategic vision and relentless expansion. While the name might sound relatively modern, the roots of the company stretch back much further, primarily through its association with the iconic KTM AG . For those who don't know, KTM is the crown jewel, the powerhouse brand that most people associate with Pierer Mobility. The company, in its current form, has been shaped by visionary leadership and a series of smart acquisitions and partnerships that have propelled it to the forefront of the global motorcycle market. The journey began with a focus on performance off-road motorcycles, building a reputation for racing prowess and rugged durability. But as any successful business knows, staying still is falling behind. Pierer Mobility AG recognized the need to diversify and expand its reach, not just in terms of product offerings but also geographically. This led to a strategic push into various segments of the motorcycle market, including street bikes, electric vehicles, and even expanding into new territories through collaborations and investments. The company's growth trajectory has been nothing short of impressive, transforming it from a niche manufacturer into a global powerhouse. Their approach has often involved leveraging the established strengths of acquired brands while injecting their own innovative spirit and engineering expertise. This synergy has allowed them to create a diverse portfolio that appeals to a wide range of riders, from hardcore off-road enthusiasts to urban commuters seeking stylish and efficient transportation. The company's commitment to research and development is also a cornerstone of its success. They've consistently invested in new technologies, pushing the boundaries of what's possible in motorcycle design and performance. This forward-thinking approach ensures that they remain competitive in a rapidly evolving industry. Furthermore, their expansion into emerging markets and their focus on electrification signal a clear understanding of future trends and consumer demands. It's this blend of heritage, innovation, and strategic foresight that truly defines Pierer Mobility AG and sets it apart in the competitive landscape of the automotive industry.

    The Core Brands Under the Pierer Mobility AG Umbrella

    Now, let's talk about the stars of the show: the brands! When you say Pierer Mobility AG , what often comes to mind is the unmistakable orange of KTM . But guys, that's just the tip of the iceberg! Pierer Mobility AG is a masterful orchestrator, bringing together a collection of some of the most beloved and respected brands in the two-wheeler universe. Each brand brings its unique heritage, its distinct design philosophy, and its dedicated fanbase to the table, creating a powerful and diverse portfolio. KTM , as we all know, is the flagship. Renowned for its 'Ready to Race' philosophy, KTM has dominated the off-road scene for decades and has made significant inroads into the street bike market with its high-performance offerings. From the agile dirt bikes that conquer the toughest terrains to the exhilarating streetfighters and adventure bikes, KTM represents pure adrenaline and cutting-edge engineering. Then there's Husqvarna Motorcycles . Stepping into the Husqvarna realm is like entering a world of sophisticated Scandinavian design and rich motorsport heritage. Originally a Swedish brand known for its pioneering spirit in motorcycle manufacturing, Husqvarna, under Pierer Mobility's guidance, has revitalized its lineup. They offer a distinct blend of premium performance, elegant aesthetics, and innovative features, catering to riders who appreciate both style and substance. Think of their dual-sport, motocross, and enduro bikes – they're built with precision and a touch of class. And let's not forget GASGAS ! This brand injects a vibrant, fun, and accessible energy into the portfolio. With its roots in Spanish motocross and trials riding, GASGAS is all about the pure joy of riding. Their bikes are known for their straightforward performance, bold graphics, and a no-nonsense attitude that appeals to a wide spectrum of riders, from beginners to seasoned racers looking for a playful yet potent machine. Beyond these core motorcycle brands, Pierer Mobility AG also has a significant presence in the electric mobility space with brands like R Raymon and has made strategic investments in other ventures, further diversifying its interests. This multi-brand strategy isn't just about having more products; it's about catering to different rider preferences, market segments, and geographic regions. By nurturing the individual identity and strengths of each brand, Pierer Mobility AG ensures that they remain relevant, competitive, and beloved by their respective communities, all while benefiting from the shared resources, R&D, and global reach of the parent company. It’s a brilliant strategy, guys, and it’s a big reason for their success.

    Innovation and Technology: The Driving Force

    You know what really sets a company apart in today's fast-paced world? It's their commitment to innovation and technology , and that's something Pierer Mobility AG doesn't skimp on. Seriously, these guys are all about pushing the envelope. Whether it's tweaking engines for more power, designing lighter and stronger frames, or pioneering new electronic rider aids, they are constantly striving to make their machines better, faster, and safer. Think about their advancements in engine technology – they're always looking for that extra horsepower, that smoother power delivery, and that improved fuel efficiency. They invest heavily in research and development, employing some of the brightest minds in engineering to create engines that are not only powerful but also reliable and compliant with ever-stricter emissions standards. Then there's the chassis and suspension. For brands like KTM and Husqvarna, known for their off-road prowess, suspension is king. Pierer Mobility AG works tirelessly to develop suspension systems that can handle the most demanding terrains, offering riders unparalleled control and comfort. This includes using high-quality components and incorporating advanced adjustability features. But it's not just about raw power and suspension; it's also about the smart tech. We're talking about sophisticated electronic rider aids that enhance safety and performance. This can include things like multi-mode traction control, cornering ABS, different riding modes that alter engine response and power delivery, and even quickshifters for seamless gear changes. These technologies aren't just gimmicks; they're designed to help riders extract the maximum potential from their machines while maintaining control and confidence, especially in challenging conditions. Furthermore, Pierer Mobility AG is at the forefront of the electric revolution. Recognizing the growing demand for sustainable transportation, they are investing significantly in electric vehicle technology. This includes developing electric motorcycles and scooters that offer exciting performance without compromising on their brand identity. They're exploring new battery technologies, efficient electric powertrains, and innovative charging solutions. Their commitment to electrification isn't just about meeting environmental regulations; it's about embracing the future of mobility and offering riders exciting new ways to experience two-wheeled freedom. This relentless pursuit of technological advancement ensures that Pierer Mobility AG remains a leader in the industry, consistently delivering products that excite riders and set new benchmarks for performance, safety, and sustainability. They're not just building bikes; they're building the future of riding, guys!

    Global Reach and Market Impact

    So, we've talked about the bikes and the tech, but what about their footprint on the world stage? Pierer Mobility AG isn't just a European phenomenon; they've got a serious global reach and market impact . This company is playing the long game, strategically expanding its presence in key markets around the world. Their brands, particularly KTM, have a massive following globally, and Pierer Mobility AG is working hard to strengthen that presence further. They achieve this through a combination of direct sales networks, strategic partnerships, and by tailoring their product offerings to suit the diverse needs and preferences of riders in different regions. Think about North America, Asia, and emerging markets – these are areas where Pierer Mobility AG is actively growing its business. They understand that what works in Europe might not be the perfect fit for riders in, say, India or South America, so they adapt. This could mean developing smaller displacement bikes, focusing on specific types of motorcycles that are popular in those regions, or establishing local manufacturing and assembly facilities to make their products more accessible and affordable. Their impact on the market is undeniable. By offering a wide range of high-quality, performance-oriented vehicles, they've not only captured market share but have also helped to elevate the overall standard of the motorcycle industry. They challenge competitors, spurring innovation across the board. When a brand like KTM introduces a groundbreaking technology or a highly successful model, other manufacturers are often compelled to respond, leading to a more dynamic and exciting market for consumers. Moreover, their acquisitions and collaborations have significant economic implications, creating jobs, fostering local economies, and contributing to the technological advancement of the automotive sector in the regions where they operate. Their influence extends beyond just sales figures; they shape trends, inspire new designs, and contribute to the vibrant culture of motorcycling worldwide. The success of their multi-brand strategy also demonstrates a keen understanding of market segmentation. By having distinct brands that appeal to different rider demographics and performance needs, they can effectively compete across a broader spectrum of the market, ensuring that there's a Pierer Mobility AG product for almost every type of rider. This strategic positioning and unwavering focus on quality and performance have solidified their status as a major force in the global powersports industry, guys.

    The Future of Pierer Mobility AG

    Looking ahead, what's next for Pierer Mobility AG ? If their past performance is any indicator, the future looks incredibly bright and, frankly, pretty exciting! We're already seeing a strong push towards electrification, and you can bet they'll continue to invest heavily in developing innovative electric motorcycles and scooters. This isn't just a trend for them; it's a fundamental shift in how they see the future of personal mobility. Expect more sleek, high-performance electric options that retain the sporty DNA of their brands. Sustainability is going to be a huge focus, not just in terms of powertrains but also in manufacturing processes and materials. Beyond electrification, Pierer Mobility AG is likely to continue its strategic growth through both organic development and potential acquisitions or partnerships. They've shown a knack for identifying opportunities and integrating new brands or technologies effectively. We might see them expand further into different vehicle segments or perhaps explore adjacent markets. Their presence in the automotive industry is already significant, and they're not showing any signs of slowing down. Continued innovation in connectivity and digital integration is also on the cards. Imagine bikes that are more seamlessly connected to your digital life, offering enhanced navigation, performance data, and even remote diagnostics. The possibilities are endless, and Pierer Mobility AG seems poised to explore them. Furthermore, they'll likely continue to strengthen their global presence, focusing on key growth markets and adapting their strategies to meet local demands. Their commitment to performance and racing heritage will undoubtedly remain a core pillar, ensuring that even their most technologically advanced machines deliver the thrilling riding experience that their customers expect. In essence, the future of Pierer Mobility AG is about embracing change, driving innovation, and continuing to deliver exceptional products that capture the passion and excitement of riders worldwide. They are not just adapting to the future; they are actively shaping it, guys, and it's going to be a wild ride!