LM7805 Capacitor Values: A Quick Guide

B.Osunstate 145 views
LM7805 Capacitor Values: A Quick Guide

Hey guys, let’s dive into the world of the LM7805 voltage regulator and get those capacitor values sorted! You know, sometimes the simplest components make the biggest difference, and capacitors are definitely in that club when it comes to stabilizing your power supply. We’re talking about making sure your projects get a clean, steady 5 volts, and the right capacitors are your best friends in achieving that. So, buckle up, because we’re about to break down exactly which capacitors you need and why they’re so darn important for your LM7805 circuit.

Understanding the Role of Capacitors with the LM7805

Alright, first things first, why do we even need capacitors around our trusty LM7805? Think of the LM7805 as a bouncer at a club, making sure only the smooth, 5-volt crowd gets through. But, like any bouncer, sometimes the crowd can get a little rowdy – there can be sudden surges or dips in the incoming voltage. This is where our capacitors come in, acting like the velvet ropes and security guards. They smooth out these fluctuations, ensuring a super stable output for your sensitive electronics. We’re primarily talking about two key capacitor placements: the input capacitor and the output capacitor. Each has a specific job, and getting their values right is crucial for optimal performance and preventing all sorts of electronic headaches. Without them, your LM7805 might struggle to regulate properly, leading to unstable voltages that could potentially damage your components. We want that sweet, sweet 5V, and these little guys are the gatekeepers. They help filter out noise, absorb transient voltage spikes, and generally make the LM7805’s job a whole lot easier, which in turn makes your project’s life a whole lot easier. So, yeah, they’re not just decorative; they’re absolutely essential for a well-behaved power supply.

Input Capacitor: The First Line of Defense

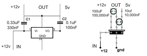
So, let’s chat about the input capacitor for the LM7805. This guy sits right on the input pin, before the voltage even gets to the regulator. Its main gig is to act as a buffer for any noise or ripple that’s coming in from your power source. Imagine your power source is a bit choppy; this capacitor smooths out those choppy bits. Typically, a value between 0.1 uF and 1 uF is a good starting point for this input capacitor. Now, a lot of datasheets will suggest 0.33 uF for this role, and honestly, that’s a solid choice for most applications. You want to make sure it’s a decoupling capacitor , meaning it’s there to quickly supply or absorb charge, keeping the input voltage steady. The type of capacitor matters too. For this job, a ceramic capacitor is often preferred due to its fast response time, which is perfect for handling high-frequency noise. However, if you’re dealing with significant ripple on your input voltage, you might consider a larger electrolytic or tantalum capacitor (say, 10 uF to 100 uF ) in parallel with the smaller ceramic one. This combination gives you the best of both worlds: the fast filtering of the ceramic and the bulk energy storage of the electrolytic. Remember to observe the polarity if you’re using an electrolytic capacitor – positive to the input voltage, negative to ground. Getting this input capacitor right is your first step towards a clean 5V output. It’s like putting on a good pair of running shoes before a marathon; you need that solid foundation.

Output Capacitor: The Final Polish

Now, let’s move on to the output capacitor. This one is just as vital as the input cap, sitting on the output pin of the LM7805. Its primary job is to improve the transient response and filter out any remaining high-frequency noise that might have slipped through the regulator. Think of it as the final buffing and polishing stage to make sure the 5V you’re getting is as clean as can be. For the output capacitor, a value of 1 uF to 10 uF is generally recommended. Again, many datasheets will point you towards 1 uF as a standard value, and it works wonders in most scenarios. Similar to the input capacitor, a ceramic capacitor is a great choice here due to its ability to handle quick load changes. However, if your load experiences sudden and significant current demands, adding a larger electrolytic or tantalum capacitor (perhaps 10 uF to 47 uF ) in parallel with the ceramic one can provide extra stability. This parallel combination ensures that even during sudden current draws, the output voltage doesn’t dip too much. The importance of this capacitor cannot be overstated; it’s what helps prevent oscillations in the regulator and ensures a smooth, unwavering 5V supply for your project. Always remember to connect the electrolytic capacitor with the correct polarity: positive to the 5V output, negative to ground. A well-chosen output capacitor is the secret sauce to a reliable power supply for your sensitive microcontrollers, sensors, and other components. It’s the finishing touch that ensures everything runs as it should.

Choosing the Right Capacitor Type and Voltage Rating

Alright folks, we’ve covered the values, but what about the type of capacitors and their voltage ratings? This is where things can get a bit more nuanced, but it’s super important for reliability. For both the input and output capacitors, ceramic capacitors are often the go-to choice, especially for the smaller values (like 0.1 uF, 1 uF). Why? Because they’re non-polarized, meaning you don’t have to worry about connecting them backward, and they have excellent high-frequency characteristics, which is perfect for filtering out that pesky noise. They’re also generally quite small and affordable. However, if you need larger capacitance values (like for the bulk filtering on the input or for handling significant transient loads on the output), you’ll likely be looking at electrolytic or tantalum capacitors . Here’s the catch with these: they are polarized . This means they have a positive (+) and a negative (-) lead, and you must connect them correctly. Connect an electrolytic or tantalum capacitor backward, and you risk damaging it, sometimes quite spectacularly (think smoke, pop!). Always check the markings on the capacitor – usually, the negative lead is marked with a stripe or has a shorter leg. Now, regarding voltage rating , this is also critical. You need to choose capacitors with a voltage rating that is significantly higher than the voltage they will experience in the circuit. For the LM7805, which outputs 5V, and assuming your input voltage is something like 9V or 12V, you’ll want capacitors with at least a 10V rating, but it’s always safer to go higher. A common choice would be capacitors rated for 16V, 25V, or even 50V. This safety margin ensures that the capacitor won’t break down under normal operating conditions and gives you headroom for any unexpected voltage spikes. Don’t skimp on the voltage rating; it’s a key factor in preventing failures and ensuring the long-term stability of your power supply. So, when you’re grabbing your components, double-check those values, types, and voltage ratings – it’s the difference between a project that sings and one that fizzles.

Practical Considerations and Troubleshooting

Okay, team, let’s talk brass tacks: practical considerations and what to do when things go sideways. When you’re building your circuit, pay close attention to where you place these capacitors. For optimal performance, the input and output capacitors should be placed as close as physically possible to the LM7805’s pins. This proximity is key to their effectiveness in filtering noise and responding to rapid changes. Long traces or wires between the regulator and the capacitors can introduce inductance and resistance, undermining their purpose. Think of it like trying to catch a fly ball – you need to be right there to snag it, not across the field! If your LM7805 circuit is behaving erratically, or if you’re seeing unstable output voltages, the capacitors are often the first suspects. A common issue is using capacitors with too low a voltage rating, which can lead to premature failure. Another frequent problem is incorrect polarity with electrolytic or tantalum capacitors. Always double-check those markings! Sometimes, a capacitor might just be faulty out of the box, so if you’ve confirmed your wiring and ratings, don’t be afraid to swap out a suspect capacitor for a new one. Also, consider the ESR (Equivalent Series Resistance) of your capacitors, especially if you’re using electrolytic types. Lower ESR is generally better for power supply filtering. For most hobbyist projects, standard ceramic and electrolytic capacitors will do the job just fine, but if you’re designing for high-frequency or high-power applications, capacitor ESR can become a more significant factor. Finally, remember that the LM7805 itself can generate heat, especially if there’s a large voltage drop across it. Ensure it has adequate heatsinking, as overheating can also lead to unstable operation. So, in summary: keep those caps close, check polarity and ratings, and don’t forget about heat. These practical tips will save you a ton of debugging time, guys!

Conclusion: Nail Your LM7805 Capacitor Values for Success

So there you have it, folks! We’ve journeyed through the essential world of capacitors for your LM7805 voltage regulator. We’ve seen how the input capacitor acts as the first line of defense, smoothing out incoming voltage with values typically around 0.33 uF to 1 uF , often ceramic. Then there’s the output capacitor , crucial for final filtering and transient response, with common values like 1 uF , also frequently ceramic. We also touched upon using larger electrolytic or tantalum capacitors in parallel for added stability when needed, always minding their polarity and voltage ratings . Choosing the right type – ceramic for fast response, electrolytic/tantalum for bulk capacitance – and ensuring a sufficient voltage margin (e.g., 16V or 25V for a 5V output circuit) is paramount for reliability and preventing failures. Remember those practical tips too: place capacitors close to the pins , double-check polarity, and consider heatsinking for the regulator itself. Getting these capacitor values and placements right is not just a suggestion; it’s the key to unlocking a stable, clean 5-volt supply for all your awesome electronic projects. Don’t underestimate the power of these little components! Stick to these guidelines, and you’ll be well on your way to powering your creations with confidence. Happy building, everyone!