ILM741 LTspice File Download Guide

B.Osunstate 36 views
ILM741 LTspice File Download Guide

Mastering the ILM741 Op-Amp: Your Ultimate LTspice Download Guide

Hey everyone! If you’re diving into the world of analog circuit design, chances are you’ve heard of the LM741 operational amplifier. It’s a classic, a workhorse, and a fundamental building block for countless circuits. But when you’re ready to simulate your designs, you need the right tools. That’s where LTspice comes in, and specifically, getting the ILM741 LTspice file download is crucial for accurate simulations. This guide is all about making that process super simple for you, so you can get back to designing awesome circuits without any headaches. We’ll walk through exactly how to find, download, and integrate the ILM741 model into your LTspice environment, ensuring your simulations are as close to reality as possible. So, buckle up, guys, because we’re about to demystify the ILM741 and its LTspice presence!

Why You Need the ILM741 LTspice File

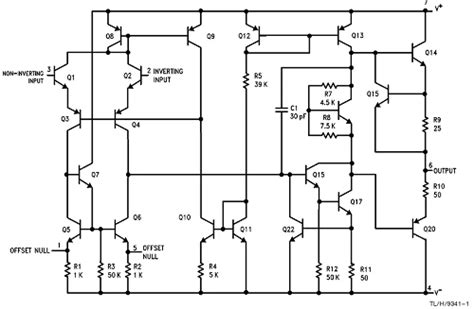
So, why all the fuss about a specific LTspice file for the ILM741, you ask? Well, it boils down to simulation accuracy . LTspice, a phenomenal free SPICE simulator from Analog Devices, needs specific models to accurately represent the behavior of real-world components. While LTspice comes with a vast library of built-in models, sometimes you need a particular version or a manufacturer-specific model to get the most precise results. The LM741, often referred to in its various forms like the ILM741, is a prime example. This ubiquitous operational amplifier has been around for ages, and different manufacturers might have slight variations in their performance characteristics. Downloading the ILM741 LTspice file ensures that the model you’re using in your simulation closely matches the datasheet specifications of the exact component you intend to use in your hardware. This isn’t just about playing around; it’s about reliable circuit validation . Before you order components or build a prototype, you want to be absolutely sure your circuit will work as intended. Accurate simulations using the correct component models are your first line of defense against design errors, costly mistakes, and wasted time. Think of it like using the right blueprint for building a house – you wouldn’t use one for a bungalow if you’re building a skyscraper, right? The same applies here. Using a generic or incorrect op-amp model could lead to simulation results that look good on paper but fail spectacularly in the real world. The ILM741 LTspice file download process, once understood, is a small step that yields significant benefits in design confidence and project success. It allows you to test various operating conditions, explore different circuit configurations, and troubleshoot potential issues virtually, all before committing to physical hardware. This proactive approach saves immense resources and is a hallmark of professional and efficient electronic design.

Finding Your ILM741 LTspice Model: Where to Look

Alright, let’s get down to brass tacks: where do you actually find this magical ILM741 LTspice file download ? The primary and most reliable source is usually the manufacturer’s website . Many semiconductor manufacturers provide SPICE models for their popular components directly on their product pages. So, if you know who makes the specific ILM741 you’re interested in (e.g., Texas Instruments, Analog Devices, etc.), head over to their official website. Navigate to the product page for the LM741 or ILM741. Look for a section typically labeled ‘Downloads,’ ‘Support,’ ‘Tools & Software,’ or ‘Technical Documents.’ Within these sections, you should find links to SPICE models. They often come in .lib or .cir file formats, which are standard for SPICE simulators. Another excellent resource is Analog Devices’ own website , as they are the originators of the LTspice simulator and have a vast repository of models, including many classic op-amps. Search their component library or support sections for ‘LM741 SPICE model.’ Sometimes, these models are also bundled within larger libraries. Websites dedicated to electronic components and simulation resources can also be a good starting point. However, always exercise caution and prioritize official manufacturer sites or well-known, reputable EDA tool vendors to avoid downloading corrupted or outdated files. Keep an eye out for the file extension – you’re generally looking for .lib files, which contain the behavioral model description for the component. Ensure the model you download is specifically for LTspice or is a generic SPICE model that is compatible. While most SPICE models are interchangeable, some simulators have specific formatting requirements. The ILM741 LTspice file download is often a simple text file with specific syntax that LTspice can interpret. Don’t be discouraged if it takes a little digging; finding the right model is like finding a hidden gem that will significantly enhance your simulation capabilities. Remember, the goal is to get a file that accurately represents the ILM741’s characteristics, so cross-referencing with datasheets is always a wise move.

Step-by-Step: Downloading and Installing the ILM741 Model

Okay, you’ve found a promising link for the ILM741 LTspice file download . Now, what’s the drill for getting it into LTspice? It’s usually a pretty straightforward process, guys. First things first, download the file . This will typically be a .lib file. Save it to a location on your computer where you can easily find it later – perhaps a dedicated folder for your LTspice component libraries. Once downloaded, you need to tell LTspice where to find this new model. The most common and recommended method is to place the .lib file into your LTspice user-defined components directory . To find this directory, open LTspice, go to the ‘File’ menu, select ‘Open Netlist,’ and then navigate to the ‘lib’ folder within your LTspice installation. Inside ‘lib,’ you’ll find subfolders like ‘cmp’ (for components) and ‘sub’ (for subcircuits). You can place your .lib file in either, though ‘cmp’ is often used for general components. A good practice is to create a new subfolder within ‘cmp’ for your custom models, like ‘My_OpAmps,’ and place the ILM741 .lib file there. Alternatively, you can add the directory containing your .lib file to LTspice’s search path. To do this, go to ‘Control Panel’ -> ‘General’ tab in LTspice. You’ll see a field for ‘SPICE’ or ‘Library Path.’ Click the ‘…’ button and add the path to the folder where you saved your .lib file. After placing the file or updating the path, you’ll need to restart LTspice for the changes to take effect. Once LTspice restarts, you can add the ILM741 to your schematic. Click on the ‘Component’ button (the one with the resistor symbol), then click ‘F2’ to bring up the component browser. Type ‘ILM741’ (or ‘LM741’ depending on how the library file is named) in the search bar. If LTspice can find it, it will appear in the list. Select it, and you can place it on your schematic. If it doesn’t show up immediately, you might need to explicitly include the library in your schematic. Right-click on your schematic background, select ‘Spice Directive,’ and type .include your_file_path/ILM741.lib (replace your_file_path with the actual path to your downloaded file). After doing this, try adding the component again. Following these steps ensures that your ILM741 LTspice file download is correctly integrated and ready for powerful circuit simulations.

Using the ILM741 in Your LTspice Schematics

Now that you’ve successfully managed the ILM741 LTspice file download and installation, let’s talk about actually using this legendary op-amp in your LTspice schematics. It’s pretty intuitive once you know where to look! First, open a new schematic in LTspice. Click on the ‘Add Component’ button (the icon that looks like a resistor). Pressing ‘F2’ also brings up the component selection dialog box. Now, here’s the key part: you need to tell LTspice to look for your custom ILM741 model. If you placed the .lib file in a recognized library path or if LTspice indexed it correctly, you might be able to simply type LM741 or ILM741 into the component search bar, and it should pop up. Select it, and place it on your schematic. If it doesn’t appear immediately, don’t panic! You might need to explicitly reference the library file within your schematic. To do this, right-click on the schematic canvas, select ‘Spice Directive.’ In the text box that appears, you’ll need to type an .include statement. The syntax is generally: `.include