Fuel Pump Oil Pressure Switch Wiring Guide

B.Osunstate 20 views
Fuel Pump Oil Pressure Switch Wiring Guide

Fuel Pump Oil Pressure Switch Wiring: A Comprehensive Guide

Hey guys! Today, we’re diving deep into the world of fuel pump oil pressure switch wiring . This little component might seem small, but it plays a HUGE role in your engine’s performance and longevity. Understanding how it works and how to wire it correctly is crucial for any gearhead, whether you’re a seasoned pro or just starting out. So, grab your tools and let’s get down to business!

What is a Fuel Pump Oil Pressure Switch?

Alright, let’s break down what this fancy-sounding thing actually does. The fuel pump oil pressure switch is essentially a safety device. Its main job is to prevent your engine from running without oil pressure . Think about it – running an engine dry of oil is a recipe for disaster, leading to catastrophic engine damage. This switch acts as a guardian, ensuring that if your oil pressure drops to a dangerous level, it immediately cuts power to the fuel pump. This, in turn, stops the engine before it can sustain serious harm. It’s like an emergency brake for your engine’s fuel supply, triggered by a critical lack of lubrication. The switch itself is usually a small, threaded component that screws into an oil gallery on your engine block. It has electrical terminals that connect to your vehicle’s wiring harness. When the oil pressure is within a safe operating range, the switch remains closed, allowing the fuel pump to receive power. However, if the oil pressure falls below a predetermined threshold (usually very low, indicating a serious problem like an oil leak or pump failure), the switch opens, interrupting the circuit and shutting off the fuel pump.

This dual-purpose function makes it indispensable. It not only protects your engine but also serves as an indicator. A sudden loss of oil pressure often means something has gone seriously wrong, and the switch is the first line of defense. Many aftermarket fuel systems, especially those used in performance applications or engine swaps, require the installation of an oil pressure safety switch. This is because these systems might not have the integrated safety features found in factory setups. So, understanding its wiring is not just about fixing a problem; it’s often about ensuring your custom setup is safe and reliable. We’ll cover the common wiring configurations and troubleshooting tips later, but first, let’s appreciate the critical role this switch plays in keeping your engine alive and kicking. It’s a small part with a big responsibility, guys, and it’s worth knowing its ins and outs.

Why is Proper Wiring Essential?

Now, why should you care so much about the fuel pump oil pressure switch wiring ? Simple: incorrect wiring can lead to engine failure, fire hazards, and a non-functional fuel system . This isn’t just about getting your car to start; it’s about ensuring it stays running safely and reliably. If the switch isn’t wired correctly, it might not activate when needed, leaving your engine vulnerable to damage from low oil pressure. Conversely, if it’s wired in a way that it’s always open, your fuel pump won’t get power, and your engine won’t start or run at all. We’re talking about critical systems here, guys. The fuel pump delivers the gasoline (or diesel) to your engine, and without it, nothing happens. The oil pressure switch is a gatekeeper for that fuel. It needs to be told exactly when to open and close the gate, and that’s dictated by the wiring.

Imagine this scenario: you’re cruising down the highway, and suddenly, you spring an oil leak. Your oil pressure plummets. If your oil pressure switch is wired correctly, it will sense this drop and immediately cut power to the fuel pump. This stops the engine before it can seize up due to lack of lubrication. Pretty neat, right? But what if that switch was bypassed or wired incorrectly? The engine keeps running, metal grinds against metal, and you’re looking at thousands of dollars in repairs, not to mention potentially being stranded in a dangerous spot. That’s the kind of protection we’re talking about. Beyond just preventing catastrophic engine damage, proper wiring also ensures that your fuel pump operates only when it’s supposed to. This can help extend the life of the fuel pump itself by preventing it from running unnecessarily. It also contributes to overall system efficiency and can even prevent fuel vapor lock in certain conditions. So, getting the wiring right is not just a recommendation; it’s a necessity for a healthy engine and a safe driving experience. Don’t skimp on this, guys; it’s one of those things that can save you a massive headache down the road. Understanding the polarity, the circuit, and the role of other components in the system is key to getting it spot on.

Common Wiring Configurations

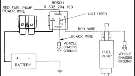
Alright, let’s get practical and talk about how this thing is actually wired up. While specific setups can vary between vehicles and aftermarket components, there are a few common fuel pump oil pressure switch wiring configurations you’ll encounter. Understanding these will give you a solid foundation. The most typical setup involves the oil pressure switch acting as a normally closed (NC) switch in series with the fuel pump circuit. This means that when there’s sufficient oil pressure, the switch is closed, completing the circuit and allowing power to flow to the fuel pump. If oil pressure drops, the switch opens, breaking the circuit. Often, this switch is wired in parallel with the main fuel pump relay’s activation circuit. When the ignition is turned on, the fuel pump relay energizes, sending power to the fuel pump. The oil pressure switch is also connected into this power feed. The idea is that the fuel pump primes the system, building up oil pressure. Once sufficient oil pressure is reached, the oil pressure switch closes, allowing the fuel pump to continue running. If the engine stalls or the oil pressure drops, the switch opens, cutting power to the fuel pump.

Another common configuration, especially in aftermarket applications or for added safety, involves using the oil pressure switch to interrupt a ground signal or to hold a relay open . In some systems, the oil pressure switch might be wired to control a relay that powers the fuel pump. The switch could be designed to open (or close, depending on the type) when oil pressure is present, thereby allowing the relay to energize the fuel pump. For example, a relay could be energized by the ignition switch, but its contacts would only send power to the fuel pump if the oil pressure switch is also in a closed state (indicating sufficient oil pressure). Alternatively, some systems might use the switch to disable a power feed to the fuel pump when oil pressure is low. This often involves a normally open (NO) switch that closes when oil pressure is present, completing a circuit that allows the fuel pump to run. It’s essential to consult the specific wiring diagrams for your vehicle or aftermarket components. Generic advice is good, but the devil is often in the details. Look for the oil pressure sender (which just tells the gauge the pressure) and the oil pressure switch (which controls the fuel pump) – they are often located near each other but have different functions and wiring.

  • Normally Closed (NC) Configuration: This is the most common for safety. The switch is closed (allowing current to flow) when oil pressure is good and opens when pressure drops. It’s usually wired in series with the fuel pump’s power supply, often controlled by a relay. This ensures the fuel pump runs only when the engine has adequate lubrication.
  • Normally Open (NO) Configuration: Less common for primary safety but can be used in specific control circuits. The switch is open (blocking current) when there’s no oil pressure and closes when pressure is present, completing a circuit.
  • Relay Control: The oil pressure switch might directly control a relay that then powers the fuel pump. This isolates the high-current fuel pump circuit from the potentially sensitive switch.

Always remember to identify which terminals on your switch are normally open (NO) and normally closed (NC). This information is usually stamped on the switch body or found in its documentation. Getting this wrong is a surefire way to cause problems, guys.

Troubleshooting Common Wiring Issues

Even with the best intentions, fuel pump oil pressure switch wiring issues can pop up. Don’t panic! Most problems are solvable with a bit of systematic troubleshooting. The most common symptom of a faulty oil pressure switch or wiring issue is an engine that cranks but won’t start, or an engine that starts and then immediately dies. If your fuel pump isn’t running when the ignition is turned on (you can usually hear a faint hum from the tank), you’ve likely got a problem somewhere in the circuit. First, let’s check the basics: Is the oil level correct? Is there actual oil pressure? You can verify this by carefully removing the switch and installing a mechanical oil pressure gauge. If the pressure is good, the issue is likely with the switch or its wiring.

Next, inspect the wiring leading to the switch. Look for any signs of damage, corrosion, or loose connections. Wires can get chafed by engine components, or connectors can corrode over time, especially in older vehicles. A continuity test with a multimeter is your best friend here. Check for continuity across the switch terminals when the engine is off (and thus, no oil pressure) and when you apply sufficient pressure to manually activate it (some switches can be tested by pressurizing them with compressed air, but be careful not to exceed their rating). You should have continuity in one state (e.g., closed for NC) and no continuity in the other. Also, check for power at the switch connector and continuity from the switch to the fuel pump or its relay. If you have power going to the switch but no power coming out when it should be (i.e., when oil pressure is present), the switch itself is likely faulty.

If your fuel pump is running, but the engine still dies, and you suspect the oil pressure switch, it might be that the switch is faulty and opening the circuit prematurely, or the wiring is intermittent. A fluctuating oil pressure reading on your dash gauge could also indicate a problem that the switch is reacting to. Sometimes, a clogged oil passage leading to the switch can prevent it from sensing pressure correctly. Another common pitfall is mixing up the oil pressure sender (for the gauge) with the oil pressure switch (for the fuel pump). They are often located close together but have different electrical functions. Ensure you’re testing and wiring the correct component.

  • No Fuel Pump Operation: Check fuses, relays, grounds, and the switch itself for continuity and proper connection. Verify power to the switch. If power is present and the switch should be closed, but the pump isn’t getting power, suspect the switch or the wiring from the switch.
  • Engine Cranks, Then Dies: This often points to the oil pressure switch opening the circuit too soon, or an intermittent connection. Check for actual oil pressure and inspect the wiring for chafing or loose connections.
  • Intermittent Issues: These are the trickiest. They often point to loose connections, corroded terminals, or a failing switch that’s on its way out. Wiggle-test wires and connectors while the engine is running (carefully!) to see if you can reproduce the issue.

Don’t forget to double-check your work after making any repairs. A quick test drive under varying conditions should confirm that the fix is successful. Keep those tools handy, guys!

Advanced Tips and Considerations

For those of you building custom setups or looking for maximum reliability, there are a few advanced fuel pump oil pressure switch wiring tips to keep in mind. Firstly, always use a quality relay for your fuel pump. The oil pressure switch itself is usually not designed to handle the high current draw of the fuel pump directly. Instead, it should control a relay, which then switches the main power to the fuel pump. This protects the switch and ensures a stable power supply to the pump. The relay’s activation coil is energized by the ignition switch and the oil pressure switch (in series), while the heavy-duty contacts of the relay power the fuel pump directly from a fused battery source. This is a much more robust and reliable setup.

Secondly, consider redundancy . For high-performance or critical applications, you might want to wire in a manual override switch. This allows you to manually turn the fuel pump on and off, independent of the oil pressure switch. This can be useful for priming the fuel system before starting, troubleshooting, or as a backup in the unlikely event of switch failure. However, be extremely careful with manual overrides; if you forget to turn it off, you risk running the engine without oil pressure, potentially causing damage. It’s often integrated with a warning light to remind the driver.

When selecting an oil pressure switch, pay attention to its pressure rating . You want a switch that activates at a pressure well below your engine’s normal operating range but still high enough to indicate a genuine problem. For most street applications, a switch that opens around 5-10 psi is common. Racing applications might use slightly different settings depending on the engine’s oil system design. Also, consider the type of connector – some use simple spade terminals, while others have weather-sealed Deutsch connectors for added protection against the elements. Always use high-quality, automotive-grade wire and connectors that are appropriately sized for the current they will carry. Don’t skimp on materials here, guys; your engine’s life depends on it.

Finally, proper grounding is paramount. Ensure the fuel pump, relays, and any associated control modules have a solid, clean ground connection. A poor ground can cause all sorts of intermittent and baffling electrical issues. If you’re integrating an aftermarket fuel pump and switch into an older vehicle’s wiring harness, take the time to trace and understand the existing wiring. Don’t just tap into random wires; identify the correct ignition-switched power sources and grounds. Consulting factory service manuals or reputable online forums for your specific vehicle model can be invaluable. Taking these extra steps will ensure your fuel pump oil pressure switch system is not only functional but also highly reliable and safe.

Conclusion

So there you have it, guys! We’ve covered the ins and outs of fuel pump oil pressure switch wiring . This critical component is your engine’s silent guardian, protecting it from the devastating effects of low oil pressure. Understanding its function, common wiring configurations, and how to troubleshoot issues is essential for any car enthusiast. Whether you’re working on a stock vehicle or a custom build, getting this wiring right ensures safety, reliability, and the longevity of your engine. Remember to always consult your specific vehicle’s or component’s wiring diagrams, use quality parts, and take your time. Happy wrenching!