Binance, XRP, And BTC: Your Crypto Guide

B.Osunstate 143 views
Binance, XRP, And BTC: Your Crypto Guide

Binance, XRP, and BTC: Your Crypto Guide

Hey everyone! Today, we’re diving deep into the exciting world of cryptocurrency, focusing on three big players: Binance , XRP , and Bitcoin (BTC) . Whether you’re a seasoned trader or just dipping your toes into the crypto scene, understanding these terms is super important. We’ll break down what each one is, how they interact, and why they matter in the grand scheme of digital finance. So grab your favorite drink, get comfy, and let’s get started on this crypto journey!

What is Binance?

First up, let’s talk about Binance . If you’re into crypto, chances are you’ve heard of it, and maybe you even use it! Binance is, to put it simply, a huge cryptocurrency exchange. Think of it as the Amazon or eBay of the crypto world. It’s one of the largest platforms globally where you can buy, sell, and trade a massive variety of digital currencies. Launched in 2017, Binance quickly rose to prominence due to its user-friendly interface, extensive range of trading pairs, and innovative features. It’s not just an exchange, though; Binance has built a whole ecosystem around it. This includes Binance Coin (BNB), which has its own blockchain and utility within the Binance ecosystem, Binance Smart Chain (now BNB Chain) for decentralized applications, and various other services like staking, lending, and even a crypto debit card. The sheer volume of transactions processed on Binance daily makes it a central hub for a significant portion of the crypto market activity. For many, it’s the go-to place to manage their digital assets, access new token launches, and participate in the broader crypto economy. Its influence on market prices and trends is undeniable, making it a critical component for anyone serious about cryptocurrency trading and investment. The platform’s continuous development and expansion into new markets and services highlight its ambition to remain at the forefront of the digital asset revolution. Navigating Binance can seem daunting at first due to the sheer number of options available, but its intuitive design gradually reveals its power and flexibility. From basic spot trading to complex futures contracts and margin trading, Binance caters to all levels of expertise. The security measures in place, while always a concern in the digital space, are robust and constantly updated to protect user funds and data. Furthermore, the educational resources provided by Binance Academy aim to empower users with knowledge, fostering a more informed and responsible approach to trading. The global reach of Binance, serving millions of users across the globe, underscores its significance as a digital financial infrastructure provider. Its role extends beyond mere trading; it facilitates innovation and adoption of blockchain technology on a massive scale. Understanding Binance is, therefore, fundamental to grasping the current landscape of the cryptocurrency market and its future potential.

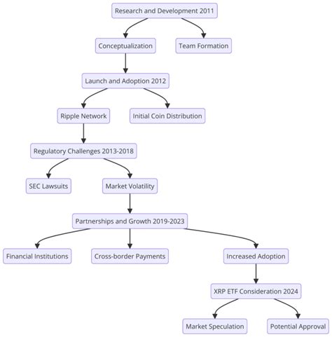
Understanding XRP

Next on our list is XRP . You might know it as the digital asset associated with Ripple Labs. Unlike Bitcoin, which was designed as a decentralized digital currency, XRP has a different primary focus. XRP aims to be a fast, efficient, and scalable digital asset for global payments. Think of it as a bridge currency designed to facilitate cross-border transactions between different currencies, both fiat and crypto. The technology behind XRP, often referred to as the XRP Ledger, is known for its speed and low transaction costs, processing transactions in just a few seconds, often for fractions of a penny. This makes it incredibly attractive for financial institutions looking to streamline international money transfers, which are traditionally slow and expensive. Ripple Labs, the company most closely associated with XRP, works with banks and payment providers to leverage this technology. However, it’s crucial to understand that XRP is a decentralized digital asset, and while Ripple Labs is a major player, it doesn’t ‘control’ XRP in the way a company might control its own stock. The XRP Ledger operates independently. The journey of XRP has been quite eventful, marked by a significant legal battle with the U.S. Securities and Exchange Commission (SEC). This lawsuit questioned whether XRP should be classified as a security. While there have been positive developments in this case, the regulatory uncertainty has impacted its price and adoption. Despite these challenges, XRP maintains a strong community of supporters and continues to be listed on many major exchanges, including Binance. Its potential to revolutionize cross-border payments remains a key driver for its value proposition. The network’s consensus mechanism allows for rapid settlement and high throughput, which are crucial features for any payment system aiming for global adoption. The ongoing development within the XRP ecosystem, including new use cases and partnerships, further solidifies its position as a significant digital asset. The debate around XRP’s decentralization and its relationship with Ripple Labs is complex, but its technological capabilities in facilitating efficient international payments are widely recognized. For investors and enthusiasts, XRP represents a bet on the future of global finance, where digital assets play a pivotal role in making transactions faster, cheaper, and more accessible worldwide. Its resilience in the face of regulatory headwinds speaks volumes about its underlying technology and the commitment of its community.

What is Bitcoin (BTC)?

Ah, Bitcoin (BTC) – the OG of cryptocurrencies! Bitcoin is the first decentralized digital currency, created in 2008 by the pseudonymous Satoshi Nakamoto. Its core innovation is the blockchain, a distributed ledger technology that records all transactions across a network of computers. This makes Bitcoin transparent, secure, and resistant to censorship . Unlike traditional currencies issued by governments, Bitcoin is not controlled by any single entity. Its supply is limited to 21 million coins, which contributes to its ‘digital gold’ narrative as a potential store of value. Bitcoin’s primary use case has evolved over time. Initially seen as a peer-to-peer electronic cash system, it’s now increasingly viewed as a store of value, similar to gold, due to its scarcity and decentralized nature. Its price volatility is well-known, making it a high-risk, high-reward asset. However, its market dominance is undeniable; it has the largest market capitalization and the most widespread recognition among all cryptocurrencies. Major institutions are increasingly investing in Bitcoin, and its adoption as a payment method, though still limited, is growing. The security of the Bitcoin network is ensured through a process called mining, where powerful computers solve complex mathematical problems to validate transactions and add them to the blockchain. This process is energy-intensive but crucial for maintaining the network’s integrity. The concept of decentralization is key to Bitcoin’s appeal; no government or bank can simply ‘print more’ Bitcoin or freeze your assets without due process. This autonomy attracts many users who are wary of traditional financial systems. The growth of the Bitcoin ecosystem includes various layers built on top of the main blockchain, such as the Lightning Network, designed to enable faster and cheaper transactions. These advancements aim to address some of Bitcoin’s scalability limitations. Understanding Bitcoin is essential because it paved the way for the entire cryptocurrency industry and continues to be the benchmark against which other digital assets are measured. Its journey from an obscure digital experiment to a globally recognized asset class has been remarkable, influencing financial markets, technological innovation, and even geopolitical discussions. The ongoing narrative of Bitcoin as a hedge against inflation and economic uncertainty further strengthens its position in the digital asset landscape. Its proof-of-work consensus mechanism, while debated for its energy consumption, is a testament to its robust security and immutability.

How Binance, XRP, and BTC Interact

So, how do these three big names – Binance , XRP , and BTC – come together? It’s simpler than you might think! Binance is the marketplace where you can often buy, sell, and trade both XRP and BTC . For instance, you can deposit traditional currency (like USD or EUR) onto Binance and then use it to purchase XRP or BTC. Alternatively, you can trade BTC for XRP directly on the platform, or vice-versa. This makes Binance a crucial bridge for many people entering the crypto space or managing their diverse digital asset portfolios. The interaction isn’t just about trading, though. The price of XRP and BTC can be influenced by activity on exchanges like Binance. High trading volumes, large buy or sell orders, and market sentiment on these platforms directly impact the price discovery of these assets. Furthermore, news and developments related to XRP (like regulatory updates) or BTC (like institutional adoption news) will often lead to increased trading activity on exchanges, further connecting these elements. For example, if there’s positive news about XRP’s legal standing, traders might flock to Binance to buy XRP, potentially increasing its price relative to BTC or USD. Similarly, if major companies announce they are holding Bitcoin on their balance sheets, this positive sentiment can drive up BTC prices, and you’ll see increased trading volume for BTC/USD or BTC/XRP pairs on Binance. The liquidity provided by exchanges like Binance is essential for the price stability and accessibility of assets like XRP and BTC. Without these trading platforms, it would be far more difficult for individuals and institutions to acquire or offload significant amounts of these digital currencies. Binance also plays a role in listing new tokens and facilitating trading pairs, sometimes including pairs involving XRP or BTC with other emerging cryptocurrencies. This ecosystem effect means that the success and adoption of one can indirectly influence the others, especially within the trading environment provided by a major exchange. The interplay between these three entities showcases the interconnected nature of the cryptocurrency market, where trading platforms, innovative digital assets, and foundational cryptocurrencies all play vital roles in shaping the financial landscape. Understanding these relationships is key to navigating the complexities and opportunities within the world of digital assets.

Why This Matters to You

Understanding Binance , XRP , and BTC is fundamental for anyone looking to navigate the cryptocurrency market effectively. Binance provides the infrastructure for trading and access to a vast array of digital assets. XRP offers a vision for revolutionizing global payments with its speed and efficiency. And Bitcoin remains the undisputed king, a store of value and the pioneer of blockchain technology. By grasping the roles and interactions of these key players, you equip yourself with the knowledge to make more informed investment decisions, understand market trends, and participate confidently in the growing digital economy. Whether you’re investing, trading, or simply curious, this knowledge is your foundation for success in the exciting and rapidly evolving world of crypto. The cryptocurrency space is constantly innovating, and staying informed about major platforms like Binance and significant digital assets like XRP and BTC is the first step towards making the most of the opportunities it presents. Don’t just follow the hype; understand the technology, the use cases, and the market dynamics. This holistic approach will serve you well as the digital financial revolution continues to unfold. Remember, knowledge is power, especially in the fast-paced world of crypto!