5V To 3A Step-Up Converter: Your Ultimate Guide

B.Osunstate 11 views
5V To 3A Step-Up Converter: Your Ultimate Guide

5V to 3A Step-Up Converter: Your Ultimate Guide

Hey guys! Ever wondered how to boost a 5V power supply to deliver a solid 3A? Well, you’ve come to the right place! This guide dives deep into the world of step-up converters , specifically focusing on how to achieve that sweet 5V to 3A output. We’ll break down the concepts, explore the components, and even touch on some real-world applications. So, buckle up and let’s get started!

Understanding Step-Up Converters

First things first, let’s talk about what a step-up converter actually is . In simple terms, it’s an electronic circuit that takes a lower voltage and boosts it to a higher voltage. Think of it like a tiny voltage amplifier! These converters are also known as boost converters, and they play a crucial role in a ton of electronic devices we use every day. From your smartphone to your laptop, step-up converters are silently working behind the scenes to ensure everything gets the power it needs.

Why Use a Step-Up Converter?

So, why not just use a higher voltage power supply in the first place? Great question! There are several reasons why step-up converters are super useful:

  • Powering devices with different voltage requirements: Many devices need specific voltages to operate correctly. A step-up converter lets you use a lower voltage source (like a USB port at 5V) to power something that needs a higher voltage (like a motor or a display).
  • Battery-powered applications: Batteries often have a voltage that decreases as they discharge. A step-up converter can maintain a stable output voltage even as the battery voltage drops, ensuring consistent performance.
  • Efficiency: Sometimes, it’s more efficient to generate a lower voltage and then step it up than to generate a high voltage directly. This is especially true in battery-powered systems where maximizing battery life is essential.
  • Isolation: Some step-up converters offer isolation between the input and output, which is crucial for safety in certain applications. This means that the input and output circuits are electrically separated, preventing dangerous voltage leaks.

How Does a Step-Up Converter Work?

The magic behind a step-up converter lies in its clever use of an inductor, a switch (usually a MOSFET), a diode, and a capacitor. Here’s a simplified breakdown of the process:

  1. Charging the inductor: When the switch is closed, current flows through the inductor, storing energy in its magnetic field. Think of the inductor as a tiny energy reservoir that’s filling up.
  2. Discharging the inductor: When the switch is opened, the inductor tries to maintain the current flow. This sudden change in current generates a voltage across the inductor that adds to the input voltage.
  3. Voltage boost: The combined voltage (input voltage + inductor voltage) is then passed through the diode to charge the output capacitor. The capacitor acts as a filter, smoothing out the voltage and providing a stable output.
  4. Repeating the cycle: This cycle repeats rapidly, continuously boosting the voltage and maintaining the desired output level. The speed at which the switch opens and closes (the switching frequency) is a crucial factor in the converter’s performance.

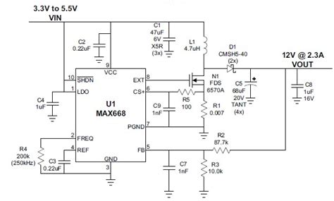
Key Components in a 5V to 3A Step-Up Converter

To build a reliable 5V to 3A step-up converter , you need to choose the right components. Here’s a closer look at the critical parts:

  • Inductor: The inductor is the heart of the converter, storing energy and providing the voltage boost. Its inductance value (measured in Henries) is crucial and depends on the desired output voltage and current. For a 5V to 3A step-up, you’ll need an inductor capable of handling significant current without saturating (losing its ability to store energy).
  • MOSFET (Switch): The MOSFET acts as a high-speed switch, rapidly turning the current flow through the inductor on and off. It needs to be chosen carefully to handle the current and voltage requirements of the converter. Key parameters include drain-source voltage (Vds), gate-source voltage (Vgs), and on-resistance (Rds(on)).
  • Diode: The diode prevents current from flowing back into the input when the switch is open. A Schottky diode is often preferred because it has a low forward voltage drop, which improves efficiency.
  • Capacitor: The capacitor filters the output voltage, providing a stable and smooth DC supply. It also stores energy, helping to meet sudden load demands. Both input and output capacitors are important for stable operation.
  • Controller IC: This is the brains of the operation, controlling the MOSFET’s switching frequency and duty cycle (the proportion of time the switch is on). It often includes features like over-voltage protection, over-current protection, and thermal shutdown to ensure safe and reliable operation. There are tons of controller ICs available, each with different features and performance characteristics.

Designing a 5V to 3A Step-Up Converter: Key Considerations

Designing a step-up converter isn’t just about slapping components together; it requires careful planning and calculations. Here are some crucial factors to consider:

Input Voltage Range

What’s the expected range of your input voltage? Is it a stable 5V, or will it fluctuate? Knowing this helps you choose components that can handle the minimum and maximum input voltages without failing.

Output Voltage and Current

In this case, we’re aiming for a 5V output at 3A. This defines the power we need to deliver (15W), which is a critical parameter for component selection.

Switching Frequency

The switching frequency determines how often the MOSFET switches on and off. Higher frequencies can lead to smaller component sizes (inductor and capacitor), but they also increase switching losses (energy lost due to the MOSFET switching). A good balance needs to be found.

Inductor Selection

Choosing the right inductor is crucial. Its inductance value and saturation current rating must be carefully calculated based on the desired output voltage, current, and switching frequency. Online calculators and datasheets can be helpful here.

MOSFET Selection

The MOSFET needs to handle the switching frequency, voltage, and current. A low Rds(on) MOSFET minimizes conduction losses (energy lost due to current flowing through the MOSFET), improving efficiency. Make sure the MOSFET’s voltage and current ratings exceed the maximum expected values in your circuit.

Diode Selection

A Schottky diode with a low forward voltage drop is generally preferred for its efficiency. Its current and voltage ratings should also be sufficient for the application.

Capacitor Selection

Both input and output capacitors are important for filtering and stability. Low ESR (equivalent series resistance) capacitors are often used to minimize losses and ripple (voltage fluctuations).

Feedback and Control

Most step-up converters use feedback to regulate the output voltage. The controller IC monitors the output voltage and adjusts the duty cycle to maintain the desired level. This ensures a stable output voltage even with variations in input voltage or load current.

Practical Applications of 5V to 3A Step-Up Converters

Now that we’ve covered the theory and design aspects, let’s look at some real-world applications where 5V to 3A step-up converters shine:

  • Portable Electronics: Powering displays, motors, and other components in devices like portable speakers, handheld game consoles, and wearable technology.
  • USB Power Delivery: Boosting the 5V from a USB port to higher voltages (like 9V or 12V) to charge devices that support USB Power Delivery.
  • LED Lighting: Driving high-power LEDs that require higher voltages than a standard 5V supply.
  • Robotics: Powering motors and other actuators in robots and other automated systems.
  • DIY Electronics Projects: A versatile building block for all sorts of electronic projects that need a boosted voltage supply.

Troubleshooting Common Issues

Even with careful design, things can sometimes go wrong. Here are some common issues you might encounter with a 5V to 3A step-up converter and how to troubleshoot them:

  • Low Output Voltage:
    • Possible causes: Input voltage too low, inductor saturation, MOSFET failure, diode failure, output capacitor failure, feedback loop instability.
    • Troubleshooting steps: Check the input voltage, measure the inductor current, test the MOSFET and diode, check the output capacitor’s ESR, adjust the feedback network.
  • High Output Voltage Ripple:
    • Possible causes: Insufficient output capacitance, high ESR capacitors, inductor saturation, noisy input voltage.
    • Troubleshooting steps: Increase the output capacitance, use low ESR capacitors, check the inductor current, filter the input voltage.
  • Overheating:
    • Possible causes: Inefficient components, high switching frequency, insufficient heat sinking, overcurrent.
    • Troubleshooting steps: Use more efficient components (low Rds(on) MOSFET, Schottky diode), reduce the switching frequency, add a heatsink to the MOSFET and diode, check for overcurrent conditions.
  • Converter Not Starting:
    • Possible causes: Input voltage too low, controller IC failure, MOSFET or diode failure, short circuit on the output.
    • Troubleshooting steps: Check the input voltage, test the controller IC, MOSFET, and diode, check for short circuits on the output.

Conclusion

So there you have it! A comprehensive guide to 5V to 3A step-up converters . We’ve covered the basics, the design considerations, the applications, and even some troubleshooting tips. Building your own step-up converter can be a rewarding experience, allowing you to power a wide range of devices and projects. Just remember to take your time, double-check your calculations, and always prioritize safety. Happy converting, guys!